This website requires JavaScript.
Explore
Help
Sign In
bitcoin
/
bips
Watch
1
Star
0
Fork
0
You've already forked bips
mirror of
https://github.com/bitcoin/bips.git
synced
2026-03-09 15:53:54 +00:00
Code
Issues
Releases
Wiki
Activity
Files
e643d247c8bc086745f3031cdee0899803edea2f
bips
/
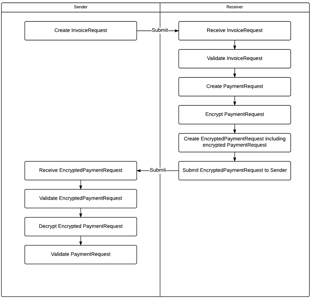
bip-0075
/
invoice-request-process.png
jmacwhyte
c0c7d7f0a1
Renamed to BIP75, added extensions to BIP70 payment details
2016-03-07 18:18:58 -08:00
105 KiB
1000x959px
Raw
History
Reference in New Issue
View Git Blame
Copy Permalink